炎炎夏日,窗外知了不厌其烦地“吱吱吱”叫个不停,使人更加烦躁不安起来。这么热的天,去哪里避暑好呢?——游泳池!

到游泳馆一看,好家伙!人山人海!犹如“下饺子”一般!这么多的人,不禁担心起泳池水质是否达标了。。。
好在各地相关卫生监督机构已经开展一系列举措来保障游泳场馆水质卫生质量,提升游泳场馆卫生状况,努力为广大市民提供一个安全卫生的游泳环境。

以北京市为例,北京市已经建立了电子监管指挥中心,实时监控100余家重点泳池的水质变化。
该监管系统是基于物联网的模式运行,通过监控探头、GIS地理信息系统、按约定协议的无线加密传输,把游泳池水与互联网相连接,进行信息交换和通信,以实现对泳池水质的智能化识别、泳池定位、数据跟踪、水质监控和管理的一种物联网模式。可24小时不间断的监测水质的变化,主要监测游泳池水浊度、余氯、氧化还原电位(ORP)、pH。

卫生监督人员可通过大屏幕实时监控游泳池水质变化,一旦触及预警线,监督员会立即赶赴现场进行处理。
河北科瑞达仪器科技股份有限公司专为泳池场所水质检测与控制研发的SOC-3000泳池水处理流程控制系统集水质测量、泳池工艺控制于一体,基于水质分析数据动态控制加药、循环系统、消毒系统、水温系统运行,保证池水有效循环,确保池水水质达标,水量、温度等保持平衡。广泛应用在各种泳池、SPA及水上乐园等场所。
该系统不仅可以在线监测水温、液位、ORP、pH、浊度、电导、余氯、臭氧等多项参数还可以自动控制絮凝剂,杀菌剂,PH调节剂,阻垢剂,各种药剂的投加运行;并具备多种冲洗方式:过滤、反洗、正洗、排污,冲洗方式参数可设,冲洗自动运行;自动补水功能,自动温控,更是节约了人工控制的投入成本。
泳池尿素怎样检测?
国家标准规定的测定游泳池水中尿素的方法是:二乙酰一肟法(GB/T 18204.29-2000),二乙酰一肟法的优点在于:方法已经成熟,应用广泛,精密度好,且是目前唯一直接化学分析尿素的方法。
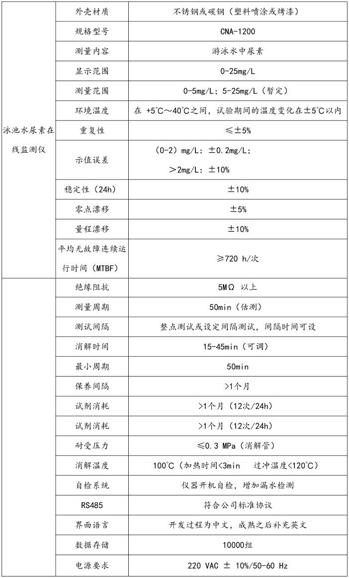
CNA-1200 泳池水尿素在线分析仪基于:尿素与二乙酰一肟及安替比林反应呈现黄色, 在一定波长处进行比色测量其吸光度,从而计算浓度值的原理,专为泳池水尿素检测而研制。适用于各种大中小型游泳池/游泳馆等戏水场所水中是尿素测定。
CNA-1200 泳池水尿素在线分析仪具有以下优势:
1、人机界面软件平台,7 寸组态触屏作为人机交互操作和数据显示, 与其他厂家不同的是具有运行流程示意图、很友好的操作界面、数据队列、历史数据、安装位置 GPS,趋势分析图等;
2. 外部通讯 (远程启动, 远程数据查看, 仪器出问题是发送报警信息) ;
3. 动态光源实现随机调零(光源自动调零);
4. 动态曲线显示,将测量过程中的温度\光路\光强\时间度等信息动态的显示在界面上。
5. 各部件动作的检测功能,上电功能自检功能;
6. 安全防护,带有电力接地和漏电保护以及防雷保护的设计;
7. 用蠕动泵抽取药剂,泵管不接触试剂;反转是可以对消解比色装置进行鼓泡混合试剂;
8. 用光电计量管定量抽取试剂,消解比色管消解测定;
9. 消解管温度显示和消解时长设置;
10. 试剂低液位报警功能,漏液报警功能;
11. 机箱温度显示、机箱内照明;
12. 异常报警和断电不会丢失数据;
13. 异常复位和断电后来电,仪器自动排出仪器内残留反应物,自动恢复工作状态,若系统在断电前处于加热消解状态,再次通电后系统能自动排液,并自动复位到重新开始测定的状态。
14. 4-20mA 输出(选配)