
ROC-8221单级反渗透控制器是集单级反渗透控制和双路在线电导率测量于一体的组合式控制仪表。能够完成RO系统的运行检测、状态控制和原水电导率、产水电导率、水温、脱盐率的在线监控,采用大屏幕LCD显示,界面友好;菜单式操作,多组参数设置,可满足RO系统多种控制方式的自动运行要求。
二.ROC-8221的主要功能和特点
ROC-8221的特点:
1.带背景光的大屏幕LCD显示,可同时监控并显示原水电导率、产水电导率、介质温度、脱盐率等多组数据,电导率量程自动切换。
2.具有RS485隔离数字接口,标准Modbus通讯协议(RTU),更方便地与PLC、上位机组态连接,上位机可以发送读取命令,读取原水电导率、产水电导率、继电器控制状态、报警输入状态及系统运行状态。
ROC-8221的功能:
主要控制输出功能,主要输入信号,预处理反冲洗连锁功能,自动冲洗功能,待机冲洗功能,无水保护功能,低压保护功能,高压保护功能,纯水箱液位控制功能,电导越限报警功能。
三.ROC-8221操作说明

四.ROC-8221的接线说明
端子排1-7端子接线说明

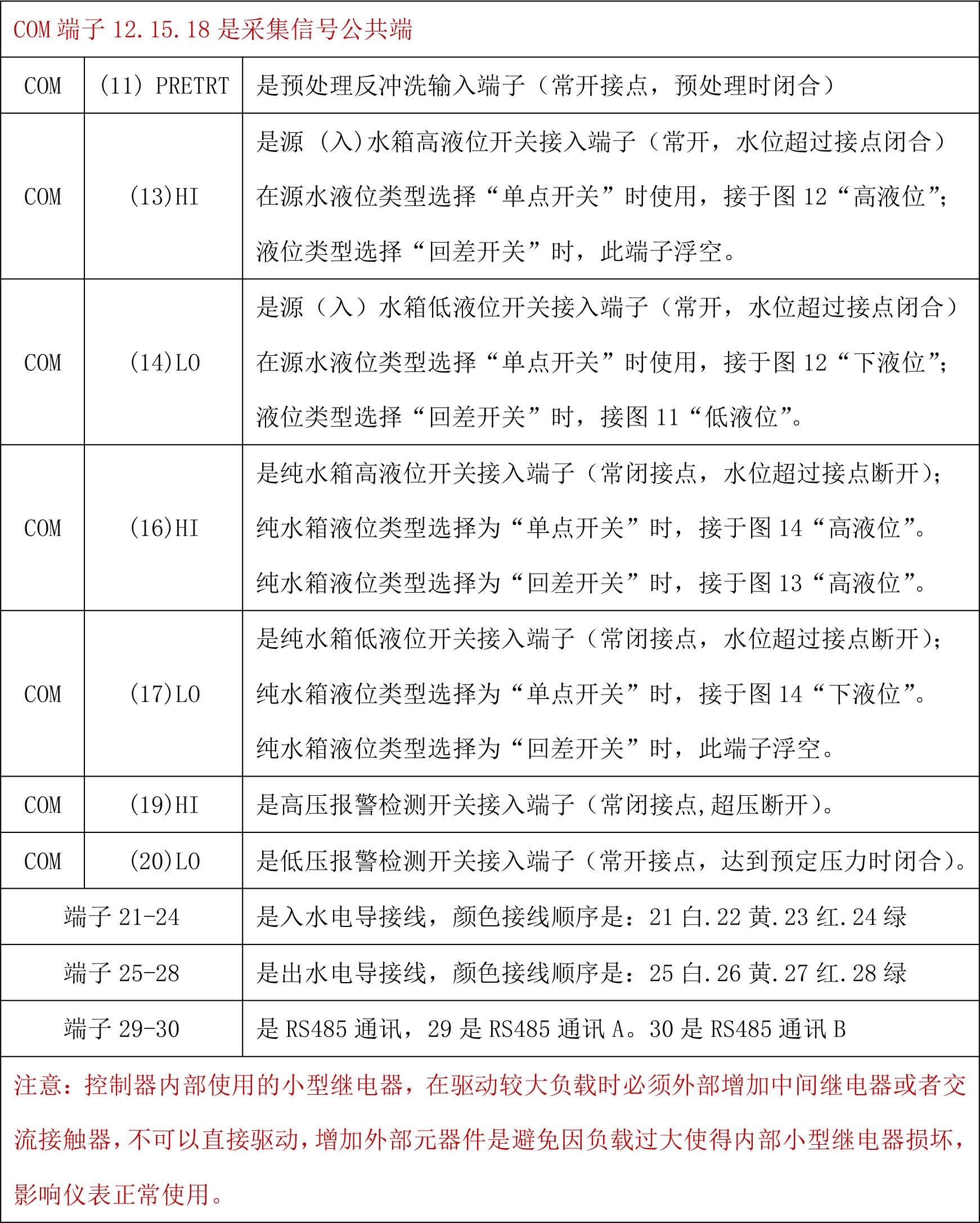
端子排11-20端子接线说明
五. ROC-8221显示界面提示说明


七.ROC-8221的维护保养
1.测量电导池是精密部件,不得随意改变两电极形状和之间距离,除非必要时,不要经常从测量池中取出,应定期对电导池进行清洗,保持电导池表面清洁(对于铂黑电极的清洗,应浸入10%硝酸或盐酸中两分钟,然后用纯净水冲洗干净)。
2.测量电缆是专用电缆,不可随意更换其它型号电缆,不合格的电缆会引入较大误差。
3.测量电导池损坏时,需选用制造厂专用配套的电导池。
4.测量电缆需要加长时,请在供货前约定电缆长度(<30米),超出30米以上需要选用变送器。